平昌县人民医院关于体检系统升级服务项目单一来源采购公告
时间:2025-11-12 | 浏览:540
一、项目信息
采购人:平昌县人民医院
项目名称:平昌县人民医院体检系统升级服务
采购方式:单一来源
拟采购的预算金额:14.5万元
项目简介:对我院现有的体检系统进行全面的升级,包括但不限于:核心功能模块优化、与新硬件设备接口对接、系统性能提升、数据安全加固、用户界面更新等。
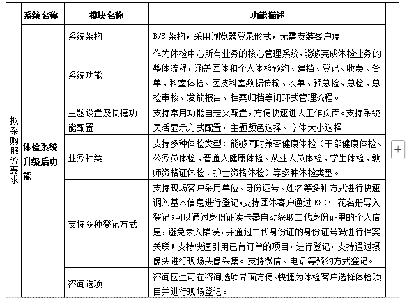
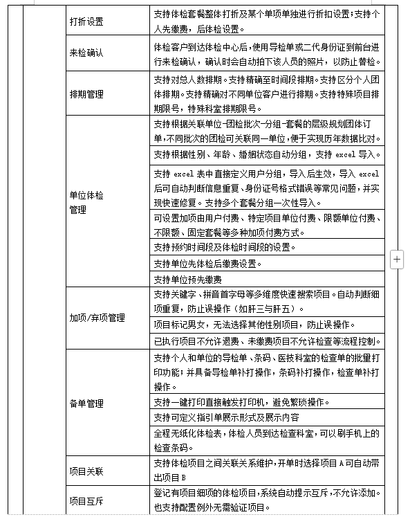
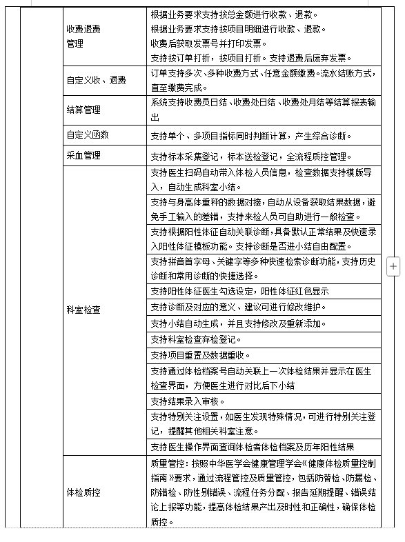
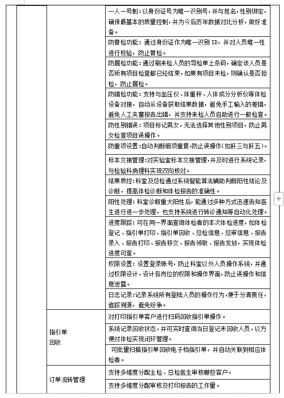
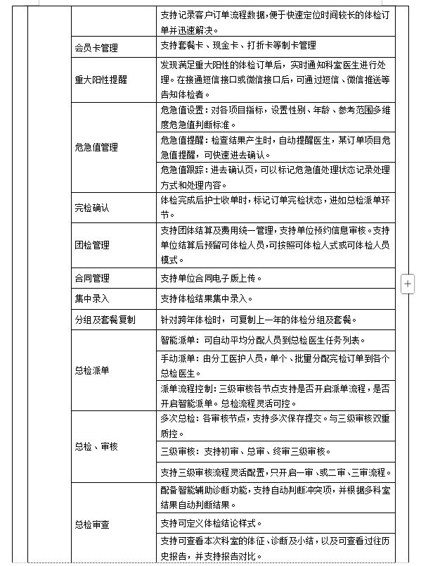
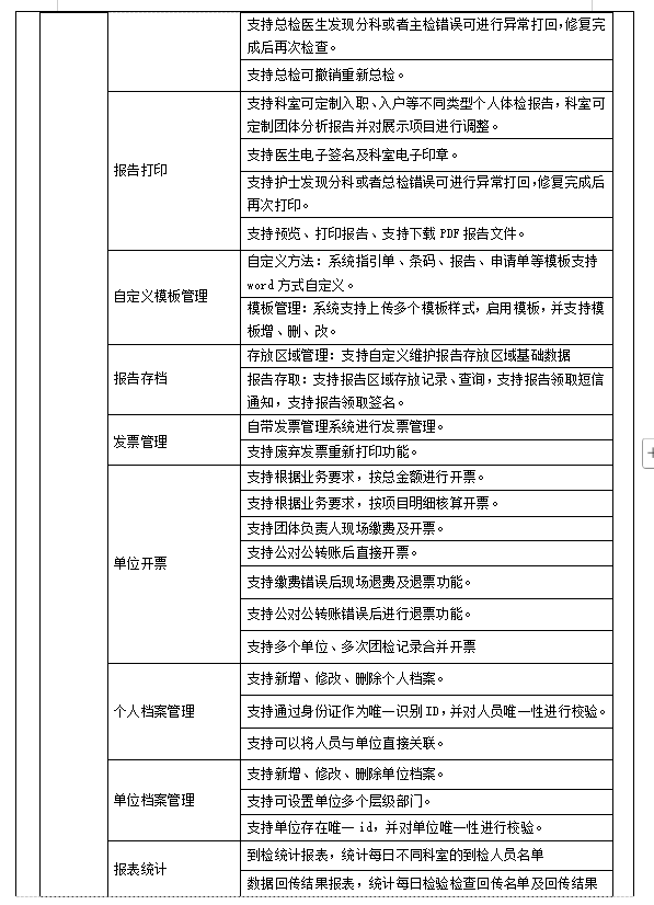
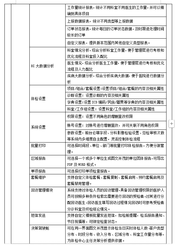
体检系统升级内容:








采用单一来源采购方式的原因及说明:
1. 系统的唯一性与延续性:本单位现使用的体检信息管理系统由成都珍琅科技有限公司开发并维护。本次升级改造必须基于现有系统的底层架构、数据库结构和业务流程进行,以确保与历史数据的无缝对接、业务操作的连贯性以及与现有硬件设备接口的兼容性。
2. 知识产权与源代码专有:现有系统的核心源代码、数据库设计及特定功能模块的知识产权归成都珍琅科技有限公司所有。若更换供应商,新供应商需从头熟悉系统,开发成本极高、周期漫长,且无法保证能完全复现现有系统的所有功能,存在数据迁移丢失、系统不稳定等重大风险。
3. 数据安全与系统稳定性要求:我院体检客户的数据全部储存到现在的体检系统数据库里面,为了保证体检客户数据的延续性、完整性、一致性和保障数据完整无损,需在原系统上进行无缝延续的数据管理,避免因数据迁移带来的数据风险。由原供应商进行升级,能最大限度地保证系统内核的稳定,避免因不同开发商技术路线差异导致的数据兼容性问题和安全漏洞。
4. 维护服务的连续性:成都珍琅科技有限公司长期负责本系统的维护与技术支撑,对系统的历史问题、业务逻辑和用户使用习惯有深刻理解。由其承担升级工作,有利于快速定位和解决升级过程中可能出现的问题,保障本单位体检业务的正常、不间断运行。
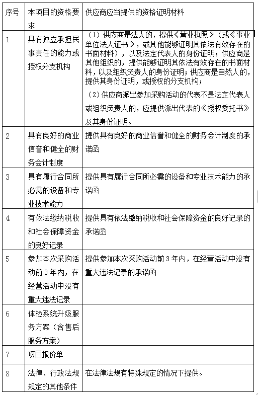
二、申请人的资格要求和需提供的资料清单

注:将报价单及需提供的相关资料装订成册(不得散装),然后用档案袋封装,密封处加盖公章,封面用A4纸注明项目名称、公司名称、联系人、联系方式等相关信息,未按要求装订或密封,如密封破损视为无效。
三、响应文件提交
截止时间:2025年11月18日上午9时30分00秒(北京时间)
四、开启
开启时间:2025年11月18日上午9时30分00秒(北京时间)
地点:平昌县人民医院(平昌县同州街道办事处新平街145号)
五、凡对本次采购提出询问,请按以下方式联系
资产采购管理办公室:0827-6237767
(工作日上午8:00—12:00;下午14:30—18:00)。
平昌县人民医院
2025年11月12日